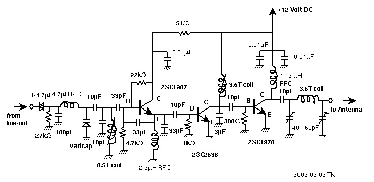
How to build a micro transmitter
by

Tetsuo Kogawa




Why was this site established?
Because transmission technology is esotericized and I believe that it provides exciting possibilities to art.


A Visual History of Making transmitters: (1) How to   (2) What are they by Tetsuo Kogawa